个人成就
- 发布了52篇内容
- 获得了0次赞同
- 获得了3次收藏
个人简介
擅长领域
暂时没有设置哦~
-
模拟电路设计1-教你如何分析电路
大家好!我是张飞实战电子的郭嘉老师,这篇文章继续聊一聊如何分析电路。
按单元电路的功能可以把它们分成若干类,每一类又有好多种,全部单元电路大概总有几百种。下面我们选最常用的基本单元电路来介绍。让我们从电源电路开始。
一、电源电路的功能和组成
每 个电子设备都有一个供给能量的电源电路。电源电路有整流电源、逆变电源和变频器三种。常见的家用电器中多数要用到直流电源。直流电源的最简单的供电方法是 用电池。但电池有成本高、体积大、需要不时更换(蓄电池则要经常充电)的缺点,因此最经济可靠而又方便的是使用整流电源。
电 子电路中的电源一般是低压直流电,所以要想从 220 伏市电变换成直流电,应该先把 220 伏交流变成低压交流电,再用整流电路变成脉动的直流电,最后用滤波电路滤除脉动直流电中的交流成分后才能得到直流电。有的电子设备对电源的质量要求很高, 所以有时还需要再增加一个稳压电路。因此整流电源的组成一般有四大部分,见图 1 。其中变压电路其实就是一个铁芯变压器,需要介绍的只是后面三种单元电路。
二、整流电路
整流电路是利用半导体二极管的单向导电性能把交流电变成单向脉动直流电的电路。
( 1 )半波整流
半波整流电路只需一个二极管,见图 2 ( a )。在交流电正半周时 VD 导通,负半周时 VD 截止,负载 R 上得到的是脉动的直流电
( 2 )全波整流
全波整流要用两个二极管,而且要求变压器有带中心抽头的两个圈数相同的次级线圈,见图 2 ( b )。负载 R L 上得到的是脉动的全波整流电流,输出电压比半波整流电路高。
( 3 )全波桥式整流
用 4 个二极管组成的桥式整流电路可以使用只有单个次级线圈的变压器,见图 2 ( c )。负载上的电流波形和输出电压值与全波整流电路相同。
( 4 )倍压整流
用多个二极管和 电容器可以获得较高的直流电压。图 2 ( d )是一个二倍压整流电路。当 U2 为负半周时 VD1 导通, C1 被充电, C1 上最高电压可接近 1.4U2 ;当 U2 正半周时 VD2 导通, C1 上的电压和 U2 叠加在一起对 C2 充电,使 C2 上电压接近 2.8U2 ,是 C1 上电压的 2 倍,所以叫倍压整流电路。
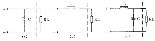
三、滤波电路
整流后得到的是脉动直流电,如果加上滤波电路滤除脉动直流电中的交流成分,就可得到平滑的直流电。
( 1 )电容滤波
把电容器和负载并联,如图 3 ( a ),正半周时电容被充电,负半周时电容放电,就可使负载上得到平滑的直流电。
( 2 )电感滤波
把电感和负载串联起来,如图 3 ( b ),也能滤除脉动电流中的交流成分。
( 3 ) L 、 C 滤波
用 1 个电感和 1 个电容组成的滤波电路因为象一个倒写的字母“ L ”,被称为 L 型,见图 3 ( c )。用 1 个电感和 2 个电容的滤波电路因为象字母“ π ”,被称为 π 型,见图 3 ( d ),这是滤波效果较好的电路。
( 4 ) RC 滤波
电感器的成本高、体积大,所以在电流不太大的电子电路中常用电阻器取代电感器而组成 RC 滤波电路。同样,它也有 L 型,见图 3 ( e ); π 型,见图 3 ( f )。
因本文篇幅较长,余下内容请各位下载附件查阅
-
2个N三极管实现宽电压输入恒流电路讲解
大家好!我是张飞实战电子的郭嘉老师,这篇文章聊一聊2个N三极管实现宽电压输入恒流电路讲解。
恒流源顾名思义,一定功率下,电流几乎不变电压可以变的电流源。一般常用在电机温度采样,即用PTC当作恒流源的负载,由于电流不变,PTC的内阻会随着温度的变化而变化,从而变化压降得到对应温度的变化。还有用在LED等驱动电路,可以同时控制数个或以上个LED灯,而且它的亮度基本一样。恒流源用途很多,就不一一举例了。
上图,用两个三极管搭建的恒流源电路,RL是负载,接LED或PTC都可以。
当Q1的b极电位大于等于0.7V的电压,Q1会导通。这里就加大Q1的b极电压, 当Q1导通后,形成Ic、Ie、Ib电流会流过R1,当R1两端的压降大于0.7V时,三极管Q2就会导通,R1两端压降会被Q2的be钳位在0.7V(Q1的b极电位大于等于1.4V的电压),此时Q1的b极到地的电压为:VR1+VBE(Q1),所以可以计算I/O口输出的电压:令Q1的基极Vb,得发射极Ve为Vb-0.7V,三极管的β=100,整理上面数据可得:(Vio-Vb)/R2*β=(Vb-0.7V)/R1+(Vio-Vb)/R2,Ie=Ibβ+Ib,Ib和Ie、Ic不是一个量级100倍以上的关系,所以Ib可以忽略,(Vio-Vb)/R2可以忽略,公式整理得(Vio-Vb)/R2*β=(Vb-0.7V)/R1,公式整理得:Vio=Vb+(Vb-0.7)*R2/(R1*β)。
只要Q1的基极Vb大于1.4V的电压,R1两端的压降始终会维持在0.7V,Q1的Ie电流恒为0.7V/R1,Ic即负载RL的电流约等于0.7V/R1。
现在分析通过Q1和Q2怎么实现1mA恒流的,无论VCC和Vin怎么变化都可以实现恒流,实现宽电压输入:上图所示这个电路中,单片机的的I/O口输出Vin:Vio=Vb+(Vb-0.7)*R2/(R1*β)=Vb+(Vb-0.7)*3.5k/0.7K*100
=Vb+0.05Vb-0.035
=1.05Vb-0.035=Vin,令Vin=1.4V,可得Vb=1.36V,
当令Vb=1.4V时,Vin=1.05*1.4-0.035=1.435V,以上三极管的Vbe压降按照0.7V算,VCES按照0.3V算。
只要Vin大于等于1.435V,VCC大于等于VRL+VCES1+VR1。如果把RL用PTC100代替,设计恒流源为1mA,根据VCC大于等于VRL+VCES1+VR1=100Ω*1mA+0.3V(Q1的饱和压降)+700Ω*1mA=1.1V。
综上所述,恒流必须要满足VCC大于等于1.1V,Vin大于等于1.435V,这个恒流源恒成立。Q1的Ie=Ic+Ib,通过公式可以看出Ie的电流由Ic和Ib共同决定,即Ic提供不了1mA电流Ib会补,正常Ic电流远远大于Ib,所以Q1实现了恒流。当负载Ic突然变大时,Ve的电位会升高,Q1的Vbe压降会变小,Ib也会变小,Ic也会变小。当负载Ic变小时,Ve会变小,Vbe会变大,Ib会变大,Ic变大。这样就实现了闭环调节。当Vin不断变大时,R1的压降大于等于0.7V时Q2会导通,Ve会被Q2的BE压降钳位在0.7V,此时仍能保持Q1的Ie稳定1mA输出。
-
新能源汽车电流传感器的采样电路的讲解6
大家好!我是张飞实战电子的郭嘉老师,这篇文章继续聊一聊新能源汽车电流传感器的采样电路的讲解。
图1: U相比较过流保护初级电路
上图所示,用2in1 2903比较器和RC滤波电路组成的U向过流保护电路,V相的设计与U相相同。
现在我进行参考电压的设计VREFHI和VREFLO的设计,有条件的用线性电源,精度高而且纹波也小。我现在使用电阻分压的到这两个参考电压,如下图所示:
图2 : VREF_HI和VREF_LO电压设计
通过电阻分压得到两个所需的电压,VREF_HI=2.197V;
VREF_LO=0.298V。当U或V电流采样信号大于VREF_HI=2.197V时,代表电机正转过流,当小于VREF_LO=0.298V时代表电机反转过流,如果在0.298V到2.197V间说明电机正常运转。
看上图的电阻分压,+5V的电源要与其他电源区分开,有条件可以用隔离电源或者单片机的I/o口提供一个电压,这样扛干扰能力强,不容易受干扰。VREF_LO=0.298V为R5/R1+R2+R3+R4+R5*(+5V),电阻分压得到。VREF_HI=2.197V为R5+R4+R3/R1+R2+R3+R4+R5*(+5V),电阻分压得到,这样两个参考电压就设计好了。
图3 :U和V相,电流保护初级电路
如上图3所示,U和V相的电机正转和反转过流保护设计完成了。当U相或V相信号0.625V到4.375V,电机正常运转,当小于0.625V或大于4.375V时,经过U相R6、R7和V相R8、R9分压后低值0.625V/2=0.3125V,高值4.375V/2=2.1875V. 通过上面的数据可以得出电机正转或者反转时达到+-750A时,还不会触发保护,与触发点还有一点差距。
现在计算一下,VREF_HI=2.197V;VREF_LO=0.298V对应母线的Ip电流,根据电流传感器给定的数据算出母线峰值Ip。可以得到电流传感器的Vout低值等于:
VREF_UHI=2.197V*2=4.394V;VREF_ULO=0.298V*2=0.596V;
根据电流传感器的参数,Vout=4.394时,也就是电机正转的过流点。Vout=4.394=(Uc/5)*(Vo+G*Ip),Uc这里我们就按照理想+5V电源计算,实际5v电源可能4.99v、4.98v等等都有可能。Vo补偿电压是2.5V,电流传感器精度
G=2.5mV/A=2.5*10^-3V/A, 代入公式Vout=4.394=(Uc/5)*(Vo+G*Ip),可算出Ip=757.6A;同理算出电机反转时的过流点Vout=0.298V*2=0.596V时,Ip=761.6A。经过理论计算和实际测量过流点有点差别但是不大可以忽略,这里就认为过流点在+-750A。
从上图可知,电流传感器的核心主要由两部分组成,第一部分霍尔,第二部分运算电路。
当Vout>Vo,Ip母线电流正方向流动
电流传感器的系统架构
-
新能源汽车电流传感器的采样电路的讲解5
大家好!我是张飞实战电子的郭嘉老师,这篇文章继续聊一聊新能源汽车电流传感器的采样电路的讲解。
前面我们讲了,电流传感器的Ip电流为0V时,电流传感器Vout输出2.5V;当Ip等于+750A时,Vout输出为4.375V;当Ip电流等于-750V时,Vout输出为0.625V。从上面的数据可以看到Vout最低为0.625V到4.375V,不需要运放放大处理,进行滤波等处理后,可以直接送到单片机的AD口。
一般三项电机,会采样U、V、W三项其中两项电流即可,这样可以节省一个电流传感器,可以根据Iu+Iv+Iw=0计算另外一项电流。现在进行电流过流保护电路设计,即电机正转和反转都要设置过流点。电机正转时电流峰值到+750A就要进行电流保护,同理反转时电流峰值到-750A时,要封波处理关闭PWM。对应的正转Ip=+750A时对应的Vout=4.375V,反转Ip=-750A时对应的Vout=0.625V。
知道这些数据后,设计相关的硬件保护电路。为什么要设计硬件保护,不使用软件保护,这样还节约器件、减少成本等等。最主要的原因就是,软件保护要ms级,硬件保护可以达到us级,保护关断速度根本就不是一个量级,明显硬件保护更快。假设某型号IGBT(大部分大功率器件),可持续1ms极限峰值电流1000A,由于在短时间内电流功耗特别大,热量无论采取什么散热处理,都不可能把热量散出去到一个安全的点。所以要设计在1ms内关闭IGBT,由于软件调整一个闭环大概要5-10ms,根本没办法在1ms内关闭IGBT。所以这里只能使用硬件保护,关闭IGBT.
上图所示,用2in1 2903比较器和RC滤波电路组成的U向过流保护电路。U端是电流传感器的Vout,经过R6、R7、和C3组成低通滤波电路,送到比较器2903与参考电压VREF_HI和VREF_LO进行比较。 由于电源用的是5V,防止电流传感器Vout输出饱和,所以比较器输入部分进行分压处理Uin=1/2U(Vout),防止对比较器输入饱和电平。
当4.375V<U(Vout)<0.625V输出,代表电机正常运行,比较器输出高;当4.375V<U(Vout)代表电机正转过流,我们设计比较器输出低,2in1 比较器OUTA输出低,OUTB输出高但是由于比较器是OC输出,OUTA和OUTB同时接在一个上拉电阻上,所以此时比较器输出仍未低电平;U(Vout)<0.625V时代表电机反转时过流,比较器同样输出低,比较器信号反转和正转过流一样。
从上图可知,电流传感器的核心主要由两部分组成,第一部分霍尔,第二部分运算电路。
当Vout>Vo,Ip母线电流正方向流动
电流传感器的系统架构
-
新能源汽车电流传感器的采样电路的讲解4
大家好!我是张飞实战电子的郭嘉老师,这篇文章继续聊一聊新能源汽车电流传感器的采样电路的讲解。
从上图可知,电流传感器的核心主要由两部分组成,第一部分霍尔,第二部分运算电路。
当Vout>Vo,Ip母线电流正方向流动
电流传感器的系统架构
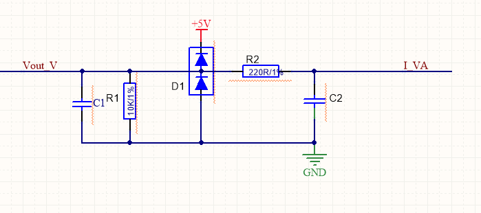
前面我们讲了,电流传感器的Ip电流为0V时,电流传感器Vout输出2.5V;当Ip等于+750A时,Vout输出为4.375V;当Ip电流等于-750V时,Vout输出为0.625V。从上面的数据可以看到Vout最低为0.625V到4.375V,不需要运放放大处理,进行滤波等处理后,可以直接送到单片机的AD口。如下图所示:
V相电流采样滤波电路
从上图可以看出,C1和R1组成了低通滤波电路,滤除高频干扰。其实只用一个C1也可以进行对高频的滤波,根据Xc=1/2ΠCf 频率f越高,容抗Xc越小,高频干扰更容易通过电容C1释放到地,防止对信号干扰。加R1的作用:1、其实是对C1进行放电,也就是电动汽车再特殊工况运行时,电流Ip相对突变,也会引起Vout的突变,但是由于加了这个滤波积分电容,电容两端的电压不会突变的,反而会增加电流传感器回路的响应时间,对电流环路的控制就会有不利的影响。2、无论在什么情况可以保持I_VA一个确定电位,防止高阻态出现,扛干扰就差了,很容易触发过流保护等等,实际Ip并没有过流。
D1的主要作用就是防止静电或者其他幅值比较大能量比较小的干扰,比如Vout_V有个正幅值的静电,如果没有D1这个二极管,这个静电可能会破坏这条回路上的器件,由于耐压不够而损坏。加上这个二极管D1,D1的负极为+5V,它的正极最高为+5V+0.7V(二极管的管压降),也就是I_VA最高电位不会超过+5.7V,从而可以保护这条回路的所有器件,防止被静电的正幅值打坏。同样道理,静电为负幅值时,D1二极管对地就工作了,Vout_V这条回路,不会因为静电的负的幅值太大而损坏回路的器件,此时这个二极管正极接的是地(GND=0),二极管负极的最低电压是-0.7V,也就是说Vout_V最小是-0.7V,这里就是利用二极管的单项导通,钳位原理实现对静电的钳位。
R2和C2组成的低通滤波电路,也叫延时电路,它的带宽F=1/2ΠRC=1/2Π*220*10*10^9=70KHz。低通滤波器可以滤除频率高于截止频率的信号,类似的还有高通滤波器,带通滤波器,带阻滤波器。R2和C2组成了一阶 RC 低通滤波器,高于70KHz的频率会被滤掉。低于70KHz的频率会被保留,我们这里的电流采样频率为10KHz,完全符合要求。经过这个滤波电路之后就可以把I_VA信号直接放心的送到单片机的AD口,进行模数信号的转换。
